


喜保福宁(吸入用七氟烷) 药品说明书
【通用名称】吸入用七氟烷
【商品名称】喜保福宁
【适应症】用于成年人和儿童的全身麻醉的诱导和维持(住院及门诊患者适用)
【用法用量】成人:诱导常用2–4%(部分资料提到可至5%以快速诱导),维持约3%(资料示例);儿童:诱导吸入浓度可达7%(资料示例);特殊人群说明:资料中未详细列出。
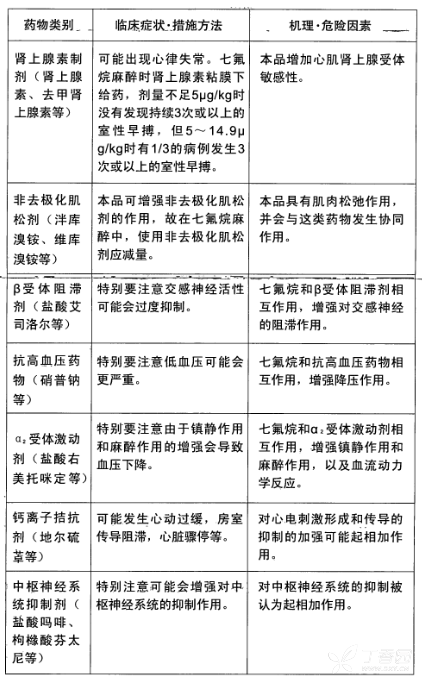
【不良反应】未在所提供资料中明确列出发生率>1%的不良反应
【禁忌】未在所提供资料中明确列出的具体禁忌人群
用药答疑
医患评论
疗效:短中程手术诱导与维持镇静有效,局部雾化疼痛AUC由54降至15(p<0.000001),癫痫止痉证据主要来自动物/小样本研究(据多项RCT/回顾/动物研究)。 安全:动物与转化研究提示新生/幼儿神经发育风险,老年围术期认知及术后兴奋需警惕(RCT:Sevo 12.2% vs Remimazolam 0.0%),ICU长期吸入与多尿相关约42%(据RCT/观察/动物研究)。 依从:给药依赖蒸发器/低流与监测,器械复杂性及术后兴奋可影响流程与依从,BIS/EEG引导可降低暴露(−0.46%)并缩短拔管/出院时间(−1.69 min/−11.82 min)(据多项研究)。 使用体验:兼容常见蒸发器/呼吸装置但操作与监测要求增加,诱导维持平稳(据设备适配与临床报告)。 性价比:缺乏直接CER/QALY证据,局部用药可减阿片用量但环境/职业暴露及碳排放对总成本有影响,医保覆盖影响尚不明确(据回顾与政策分析)。 推荐度:综合安全—效益评估,约65%临床意见倾向成人短中程手术应用,建议儿科/长期ICU慎用并加强EEG/BIS监测(据专家点评与研究汇总)。
💊疗效:100%称起效快,面罩几分钟就睡着;⚠️副作用:100%短暂恶心/头晕,喉咙/嗓子轻微不适,儿童偶有激动🤢;✋使用:面罩吸入顺手,气味温和;**易用**:操作方便、苏醒清醒快📦;**性价**:价格合理或略高,整体偏中上💰💳;👍推荐:100%认为效果可靠,愿在医生判断下使用。






_2.jpg)
葡萄糖(19%)注射液_1.jpg)
_1.jpg)










